招投标热线:0635-2928865 0635-2928878

集团概况About Us

您当前所在的位置: 首页 > 招标动态 > 中标公示

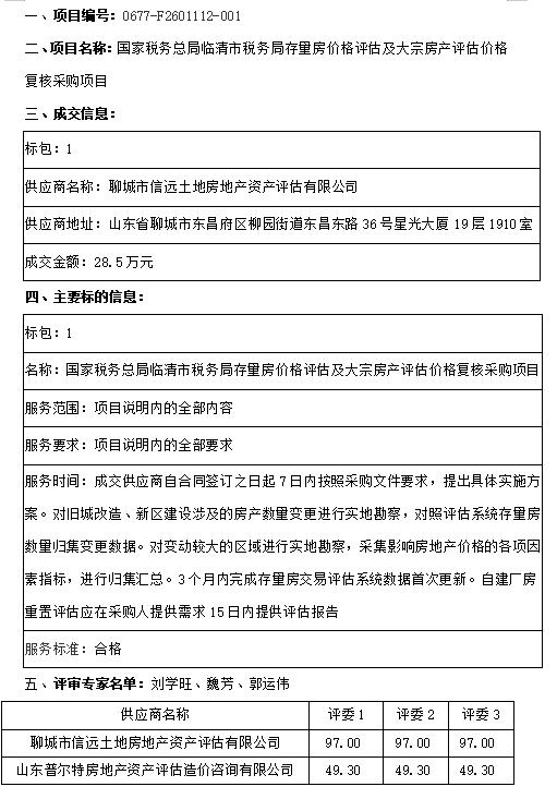
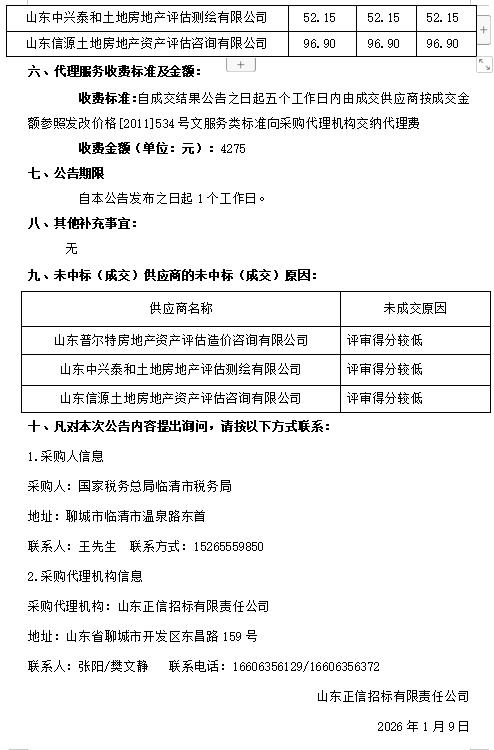
国家税务总局临清市税务局存量房价格评估及大宗房产评估价格复核采购项目 成交结果公告

作者:小编 来源:网络 点击: 字号:


360截图20260109155243227.jpg

360截图20260109155310483.jpg